日志:
|
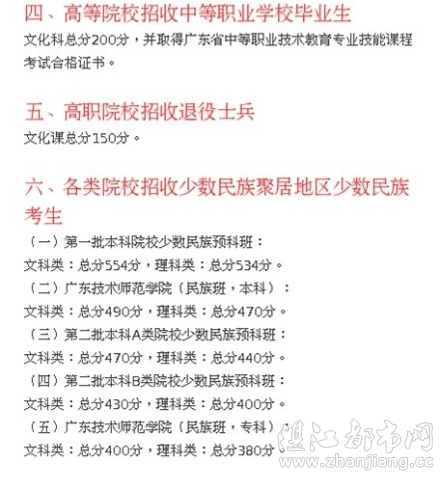
湛江都市网(奇儿转载)今早广东分数线公布,第一批本科,文科594分,上线人数12924人;理科574分,上线40420人。第二批A,文科546,理科516;二批B文科498,理科480。三批专科A,文科430,理科400;三批专科B,文理科均为300。文科线全面超理科。祝愿所有考生都有好消息! 湛江都市网讯(奇儿报导)特大喜讯:1)、湛江市第二中学高三(34)班文汉强以693分(全省28名)勇夺湛江市理科第一名,高三(43)班施运豪以655分(不含加分)勇夺湛江市文科第一名,2)、考取重点线(不含体育艺术类)495人;本科线以上(不含体育艺术类)1742人。均超额完成升学任务,并创历史最高水平!特向全湛江市人民报喜。 ![]() ![]() ![]() ![]() ![]() ![]()
来源:半岛家园
|
||
|
||
|
||
|
||
|
||
|
||
|
||
|
||
|
||
|
R伟












